본격 오랜만에 논문 쓰려니까 뭐부터 쓸지 몰라서 빡친 마음을 달래기 위해 쓰는 글.

본론에 앞서, 본 포스팅은 졸업논문 같은 정식 논문이 아닌 평소 수업 때 제출해야 하는 논문, 즉 레포트(중국에선 소논문이고 뭐고 죄다 论文이라고 부른다.) 작성법에 대해 다룬다. (통상 정식 논문들은 일반 레포트와 작성법이 많이 다르다. 써본 적은 없지만 아마도.)
또한 제목에도 적혀있다시피 본 포스팅은 논문 "양식"을 중점으로 다루므로, 논문 주제 선정 같은 심오한 주제에 대한 내용은 다른 글을 찾아보시길.
그리고 여기서 소개한 양식은 "웬만한 논문에 보편적이게 적용되는 양식"이므로 전공이나 수업에 따라 표준 양식이 따로 존재할 수 있다. (본인 전공분야의 유명 중국어 학술지의 양식 규정을 찾아보는 것도 좋은 방법이다.)
교수가 논문 양식에 관해 따로 언급이 없다면 이 기준을 참고하면 되겠지만, 만약 교수가 논문 양식을 미리 세세하게 지정해줬다면 반드시 그 기준을 우선으로 따르시길.
각종 용어와 설정 방법은 마소 오피스 워드 2019 한글판 기준으로 작성되었음. (중국어 쓰는데 한컴오피스는 ㄴㄴ...)
1. 글꼴, 글씨 크기 등 (스타일 활용하기)
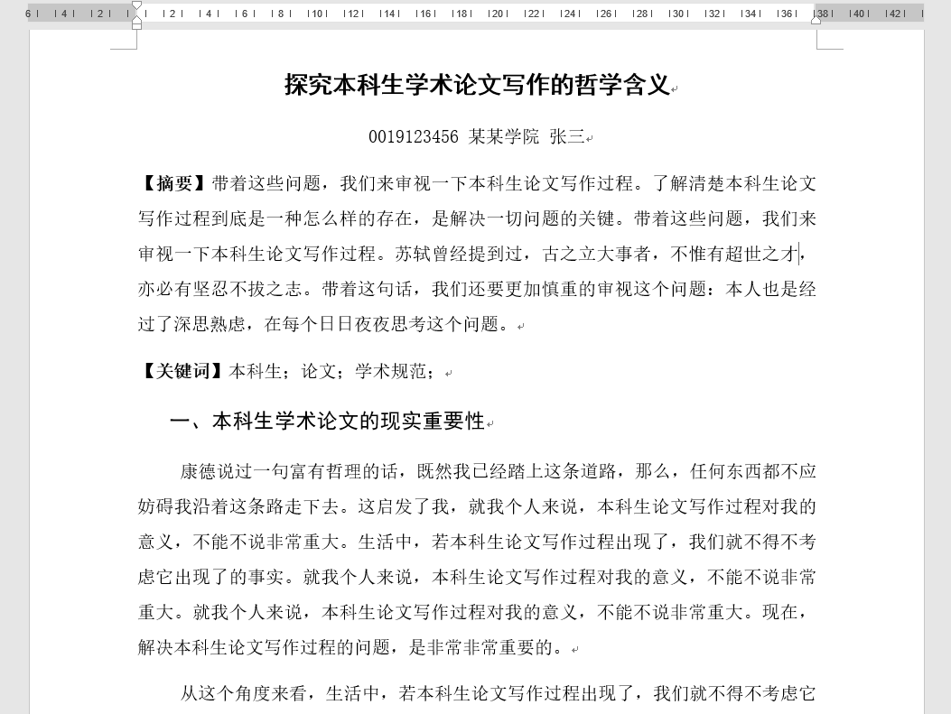
결론부터 말하자면 닥치고 이렇게 설정하면 끝:
- 제목: 黑体小三号(=SimHei체 15pt) 볼드체
- 1단계 소제목: 黑体四号(=SimHei체 14pt), 2글자 들여 쓰기
- 2단계 소제목: 黑体小四号(=SimHei체 12pt), 2글자 들여 쓰기
- 본문: 중국어는 宋体小四号(=SimSun체 12pt), 영어는 Times New Roman 12pt, 줄 간격은 1.5줄, 첫 줄 2글자 들여 쓰기
이게 제일 무난하다. 적용해본 효과는 아래와 같다.

괜히 튀어 보이고 싶어서 별 화려하고 우아한 글씨체 써봤자 채점하는 조교랑 교수만 싫어한다고. 물론 재량에 따라 글씨 크기 정도는 살짝 조절해줘도 괜찮다.
개인적으로 단락 앞뒤 공백은 기본값으로 놓고 신경 쓰지 않는 편.
여기서 小三号 四号 小四号는 중국 특유의 글꼴 크기 규격(=字号)이다. 중국판 컴퓨터에 중국판 워드를 사용 중이라면 글꼴 크기에 우리가 익숙한 숫자(=포인트) 외에도 小五、五号、小四、四号......初号까지 있는 걸 확인할 수 있다.
字号와 포인트의 환산 방법은 아래와 같다. 혹시 교수가 글꼴 크기를 "x号" 방식으로 규정했는데 한글 컴퓨터라 그런 게 없다면 참고하자.
| 字号 | 初号 | 小初 | 一号 | 小一 | 二号 | 小二 | 三号 | 小三 |
| pt | 42 | 36 | 26 | 24 | 22 | 18 | 16 | 15 |
| 字号 | 四号 | 小四 | 五号 | 小五 | 六号 | 小六 | 七号 | 八号 |
| pt | 14 | 12 | 10.5 | 9 | 7.5 | 6.5 | 5.5 | 5 |
물론 그냥 드래그해서 범위를 지정해 글꼴을 일일이 설정해도 되지만, 워드의 스타일 기능을 이용하는 게 정신건강에 훨씬 좋다.

변경하고자 하는 스타일 (예를 들면 본문은 "표준", 1단계 소제목은 "제목 1" 이런 식)에 마우스 우클릭해 수정을 눌러서


이렇게 논문 양식에 맞게 수정해두면 나중에 클릭 한 번으로 글꼴과 크기를 변경할 수 있다.
특히 소제목에는 스타일 적용이 거의 필수 사항인데, 안 그러면 소제목 번호 매길 때랑 (만에 하나) 목록을 만들어야 할 때 개고생 한다.
스타일 기능 제발 쓰자 두 번 쓰자.
2. 소제목 번호 (다단계 목록 활용하기)
소제목의 번호는 1. 1.2. 1.2.3. 이런 식으로 적어도 되나, 본인은 1단계는 一、2단계는(二)3단계는 3. 이렇게 적는다.
수동으로 일일이 번호를 매겨줘도 되나, 만약 나중에 중간에 소제목을 하나 추가해야 하는 상황이 벌어지면 뒤에 있는 소제목 번호들이 죄다 밀리는 대참사가 일어난다. 그러므로 번호를 자동으로 매겨주는 "다단계 목록" 기능을 적극 활용하자.


주의할 점은 저기 "단계별 연결할 스타일"이 다단계 목록 기능의 핵심인데, 즉 각 소제목에 제목 스타일이 연결돼있어야만 다단계 목록이 정상적이게 작동한다. 그니까 스타일 기능 제발 쓰자 두 번 쓰자 세 번 쓰자.
3. 머리글과 바닥글
머리글에는 일반적으로 논문의 제목을 적는다. 안 적으면 뭔가 묘하게 허전해서...
개인적으로 제목만 적으면 그래도 허전해서 학번과 이름을 또 한 번 적어준다.

우선 머리글 부분과 본문 부분에 구분을 주기 위해서 문서 상단 부분 빈 공간을 두 번 클릭하고, 머리글 부분을 선택 한 다음 "아래쪽 테두리"를 선택한다.

그럼 이렇게 밑줄이 생긴다.
만약 제목만 쓸 거라면 가운데 맞춤으로 하고 제목만 적어도 되고

학번과 이름도 기재하고 싶다면 디자인-머리글-비어 있음(3열)을 골라 저렇게 작성해도 된다.
바닥글은 주로 페이지 번호를 표시하는 데 사용된다.

기본적으로 내장된 바닥글에 제공하는 페이지들은 죄다 디자인이 조잡한 것들밖에 없어서 그냥 바닥글 선택한 상태에서 페이지 번호-현재 위치-일반 번호를 눌러 페이지 번호를 삽입하는 걸 추천한다.
4. 참고문헌 형식
참고문헌 인용 양식은 MLA, APA, Chicago 등 여러 국제 표준이 있으나, 중국에서는 일반적으로 아래와 같이 생긴 GB/T-7714라는 자체 표준 규격을 많이 사용한다.

사용법은 중문 위키백과에서 확인이 가능하다.
文后参考文献著录规则 - 维基百科,自由的百科全书
《信息与文献 参考文献著录规则》(旧称文后参考文献著录规则)是中华人民共和国关于参考文献著录格式的一部国家标准,参照国际标准ISO 690编制[1],广泛用于中国内地的学术期刊、论文中。 标准号 标准名称 对应国际标准 实施日期 GB 7714-87[註 1] 文后参考文献著录规则 参照 ISO/DIS 690:1987 1988年1月1日 GB/T 7714-2005 文后参考文献著录规则 NEQ ISO 690:1987NEQ ISO 690-2:1997 2005年10月1日 GB/T 7714-20
zh.wikipedia.org
매번 일일이 대조하면서 출처를 적으려면 매우 불편했겠지만, 중국 대학생의 영원한 벗 Cnki(中国知网)에는 구글 학술처럼 인용 출처 표기를 한방에 해결해주는 기능이 있다.

인용하고자 하는 논문에 들어가 우측 상단 导出/参考文献을 누르면

이렇게 인용 출처가 자동으로 생성된다.
여러 논문을 선택했다면 한 번에 여러 개 인용 출처 추출도 가능하다.
만약 인터넷 기사, 외국 논문 등 Cnki 외 자료를 인용하고자 한다면 참고문헌 생성기를 쓰는 것을 추천한다.
参考文献格式生成器
参考文献格式生成器提醒 红色框为必填内容,请填写后再继续!
wenxian.aazz.cn
물론 APA 같은 국제 표준을 사용해도 아무런 문제도 없으나, Cnki에 의존해서 사는 본인은 개인적으로 귀찮아서 그냥 중국 표준규격 사용 중. (이게 뭔 중국당면에 파스타 해먹는 소리같겠지만, 외국어 문헌이나 기사도 중국 표준규격으로 인용이 가능하다.)
2021년 4월 27일 업데이트: EndNote에서 편하게 GB/T-7714 인용 양식 추가하는법.
EndNote와 CNKI 함께 사용, 그리고 GB/T-7714 (중국 표준 참고문헌 양식) 인용 추가하기
저번 글: 중국에서 레포트/논문 쓰기 - 양식 위주 가이드에서 중국의 국가 표준 인용 양식인 GB/T-7714에 대해 소개한적 있다. 중국에서 레포트/논문 쓰기 - 양식 위주 가이드 본격 오랜만에 논문 쓰
hexlog.tistory.com
5. 표지?
표지...는 별도의 규정이 없다면 필수는 아니다. 길어봤자 10000자를 넘는 경우가 거의 없고 목록도 필요 없는 일반 수업 레포트에는.
(일부 교수는 아예 표지 넣지 말라고 규정하기도 한다.)
하지만 간지 나 보이려고, 뭔가 정성 들인 느낌 내보려고, 아니면 본문 내용이 그대로 노출되는 게 싫어서 표지를 추가하는 경우도 많다.
본인 대학 이름+毕业论文封面이라고 검색해서 만약 템플릿 워드 파일이 있다면 그거 그대로 써도 되고, 사진밖에 없다면 얼추 맞춰서 직접 디자인하면 된다. 복잡하게 만들 필요 없이, 중간에 학교 마크 뙇 박아놓고 제목 큼지막하게 쓰고 밑에 수업명, 본인 이름, 학번, 소속 학과, 제출 날짜 등 정보를 기재하면 된다.

팁을 하나 주자면, 밑에 이름 학번 적는 부분은 표로 만들면 편하다. 만약 그냥 내용 적고 밑줄 치면 이렇게 밑줄 길이가 일정하지 않아 매우 못생겨지기 마련인데,

그냥 입력하지 말고 적당한 크기로 표를 만든 다음

내용을 기재할 부분의 아래쪽 테두리만 남기고 나머지 테두리를 지워주면 이렇게 깔끔한 레포트 표지를 만들 수 있다.

'정보 > 대학(원)' 카테고리의 다른 글
| 북경대/팁 - 북경대의 학점(Credit)과 학점(GPA) (2) | 2020.06.18 |
|---|---|
| 북경대/팁 - 온라인 재학증명서, 성적증명서, 학위증명서 등 발급받기 (2) | 2020.04.29 |
| 북경대/입시 - 컷트라인, 전공 지망, etc. (0) | 2020.01.09 |
| 베이징 2022 동계올림픽 자원봉사 지원과정 (0) | 2019.12.10 |
| 북경대/입시 - 북경대 커리큘럼을 읽어봐요 (0) | 2019.12.03 |
댓글